2023年5月27日,中国人寿集团旗下国寿健康产业投资有限公司(以下简称“国寿健投”)“国寿嘉园·厦门乐境”项目开工奠基仪式在厦门举行。这意味着中国人寿集团重资产打造的养老社区再落一子。 《中国银行保险报》记者了解到,除中国人寿集团外,泰康保险集团、中国平安、中国太保、中国太平、新华保险等大型保险公司均在加速布局高品质、多业态的养老社区。 信达证券数据显示,截至2022年12月底,市场上已有13家保险机构投资了近60个养老社区项目,布局全国20多个省市。 尽管整体来看,国内险企的养老生态布局仍处初级阶段,但头部险企行进速度加快,多点开花,全国版图初步成形。尤其是近两年,险企布局养老服务呈现“井喷式”增长,创历史新高。 眼下,险资布局养老迎来新转向,一场“剧烈博弈”正加速到来。
![]()
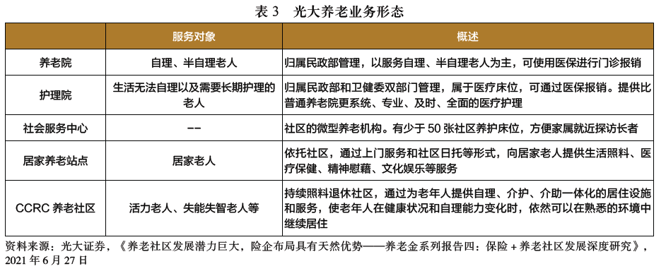
各家险企旗下的养老项目大致分为两种,一种是险企投资自建,另一种则是与第三方合作纳入旗下,一般来说,自建养老社区所需资金投入额更大,据此,险企对于养老社区的投资模式可分为如下三种:重资产模式、轻重资产相结合的模式以及轻资产模式。 1.重资产模式 重资产模式指依托集团的资产优势投入资金自建养老社区项目,这种模式取决于公司的资产规模,保险公司的角色往往是“投资商、开发商、运营商”合为一体。典型模式是泰康、太保、国寿、新华等。 泰康人寿是国内最早探索投资养老社区的保险公司之一,泰康之家是其养老、护理、康复实体建设运营和创新服务的主要载体,采用重资产运营模式,旗下项目均为自建自营。泰康之家将养老社区与康复医院对接,在养老社区配建康复医院,为长辈提供覆盖老年人全生命周期的一站式健康服务(见表2)。 泰康人寿在重资产投资模式下前期同时扮演投资商、开发商角色,后期则进入运营商角色。该模式下,泰康人寿一方面对旗下养老社区项目控制力度较大,产权关系明确,另一方面也能凭借其雄厚的实力打造从养老理财到医疗、保健、文娱等养老服务的全方位养老产品,实现企业的人文关怀,提高产品竞争力。但重资产投资模式对保险企业自有资金投入要求较高。 养老社区作为高投入、缓收益的大型土木建设工程项目,不仅需要险企在前期能够快速投入大量资金用于开发建设,还为险企带来了较长的盈利周期,要求其中短期内不能出现流动性风险。因此,重资产模式虽自主程度高,但也为险企长期发展运营带来了挑战。 2.轻资产模式 轻资产模式即全部与第三方合作的模式,通过第三方现成的养老床位数来实现资源互换,典型代表为光大养老与光大集团旗下光大汇晨、光大金夕延年等养老品牌展开合作。 以光大养老为例,其在投资模式方面以轻资产为主。在运营模式方面,光大养老主要分为四个板块,分别为公建民营、租赁物业、委托管理以及养老项目的全程咨询与顾问服务。 目前光大养老拥有养老院、护理院、社区养老机构、居家养老站点、CCRC五大养老业态(见表3),轻资产模式对保险企业自身资金实力要求不高,整体成本较低,因此轻资产模式下的养老服务社区能够快速覆盖国内多个重点城市,并能在较短时间内投入运营使用,实现盈利。 此外,相对泰康之家等重资产模式高端养老社区,光大养老社区等轻资产养老社区的起步费用较低,客群相对广阔。例如,“光大安心养老计划”所对接的养老社区30万元即可享受旅居养老服务,且可对接光大旗下的年金保险和终身寿险产品。但轻资产模式下与第三方合作打造养老社区的方式一定程度上会带来产权不明确,保险公司控制较弱等问题,这对保险公司运营质量以及利润分成带来了考验。同时,由于与第三方合作存在一定破灭的可能性,相关项目的长期可持续性难以得到保障。 3.轻重资产相结合的模式 轻重资产相结合模式指部分养老社区自建,同时与第三方签约合作或者以股权投资养老机构。轻重资产相结合的投资模式允许险企在保留自建高端养老社区的情况下,以收购、租赁等方式快速进行产业布局,扩大养老社区服务覆盖面,典型代表为太平、合众等险企。 中国太平集团采用轻重资产相结合的模式建设养老社区,即部分养老社区项目自建,同时与第三方签约合作或者以股权投资养老机构。合众优年为合众人寿旗下采用重资产+轻资产混合模式实现养老服务业务布局的品牌。目前,合众优年拥有武汉、沈阳、南宁三家重资产模式自建的养老社区,并同时在轻资产模式下,以股权投资的方式收购国内外养老社区或机构,快速布局养老产业,形成全国范围内连锁经营。 4.“轻重并举”模式或将成为首选 将三种投资模式进行比较:“重资产”模式产权关系明确、资产增值部分可弥补甚至提升项目整体损益,但面临着造价成本高、盈利周期长的挑战;而“轻资产”模式的成本较低、盈利周期较短、盈利路线明晰,但产权归属不够明确、与第三方的合作关系不够稳固。“轻重并举”模式结合了二者优点,兼具成本低、布局速度快、盈利周期短、产权关系明确等优势。因此,“轻重并举,先重后轻”的发展路径或将成为未来险企布局养老产业的首选。
![]()
据CRIC康养产业数据系统显示,截至2023年5月,主要有32家险企深度布局养老产业。 主要以“CCRC、CB、旅居养老、居家社区养老(含CC社区养老嵌入式/社区养老站点+居家养老)”四大养老赛道为核心,结合险企自身的优势资源与禀赋,通过十四条实施路径进行不同维度的战略切入。 赛道1:以服务活力老年长者为核心的“CCRC养老社区” 剔除“在建且未公示数据项目+轻资产合作”项目外,目前,重资产布局CCRC养老社区的险企共计18家,项目数量93个,分布在42个城市,总建筑面积995.83万㎡,共有90380套,对应床位152170张。其中57个已开业项目,36个处于在建或未开业状态。泰康作为行业典型代表,已完成布局33个CCRC项目,遥遥领先。 实施路径1:以泰康、前海人寿为代表的重资产医养模式。泰康人寿以重资产CCRC模式为核心,开启养老投资“加速度”。其中,2022年斩获7宗养老用地+1个重资产项目收购,与此同时持续加码CCRC的医疗配套建设,坚持“一个养老社区配一个医养”战略导向,截至目前,泰康已累计完成11个康复医院建设,以及6个三级综合医院的布局。 实施路径2:重资产切入,逐步向轻重结合转型。轻重结合是中大规模的险企普遍选择的方式,如国寿、太保、太平、阳光等。其中,中国人寿2023年康养战略开始向以城市中心区的养老公寓(机构养老)为主的养老服务供给体系。 实施路径3:其他险企以轻资产为主的合作模式。以友邦、中信保诚、交银、长城、弘康、鼎城人寿等为代表的轻资产养老模式,整合国内第三方优质康养服务资源,打造覆盖全国的养老机构服务网络。 赛道2:以康复护理为主的“CB养老公寓” 目前,涉足CB养老公寓的险资企业有7家(轻资产合作除外),养老公寓项目数量89个,分布在34个城市,总建筑面积89万㎡,共有3520间房,涵盖护理型床位19466张。其中,已开业项目81个,未开业项目8个。其中,光大通过投资收购“汇晨养老、无锡金夕延年、重庆百龄帮”等方式,布局70个CB项目,市场地位遥遥领先。 实施路径1:中资产养老项目改造模式。一方面是通过市场化租赁物业模式,提供高品质城市养老服务。如大家保险聚焦“城心养老”模式;另一方面是通过盘活公司旗下存量物业,打造物业改养老模式。如新华保险,通过自有物业的翻新改造模式,将北京六里桥附近的原新华保险总部大厦,改造成一栋全新的城市医养公寓。 实施路径2:入股“兄弟公司”,或合作成立养老服务平台。如招商仁和人寿、复星保德信、光大永明人寿等,凭借集团母公司康养平台优势,通过“入股/共同出资成立平台/业务合作等”资源整合方式进行战略协作,实现集团利益最大化。 实施路径3:通过与市场第三方合作,嫁接优质CB养老项目。如太平洋保险通过与市场化优质养老机构合作,构建企业差异化产品线布局。 实施路径4:与政府合作,承接公建民营项目,输出轻资产品牌服务。如阳光人寿与德州民政局合作,打造轻资产养老服务输出。 赛道3:围绕活力老年群体的“旅居度假养老” 目前,针对国内布局养老旅居度假业务且具有实质性投资动作的险企有14家(如大家、太保、太平、光大永明、前海人寿等),参与直接投资运营的旅居度假项目18个,分布在12个城市(三亚、大理、威海、黄山、漯河、琼海、秦皇岛、苏州、上海、杭州等),建筑面积115.2万㎡,共有8604间房,旅居床位16057张,已开业项目13个,未开业项目5个。 实施路径1:重资产布局旅居养老。如太平洋人寿将旅居养老作为三大康养产品线之一,进行重资产投资,已布局项目涉及太保家园·大理国际乐养社区一期、二期、以及太保家园·三亚国际乐养社区等。 实施路径2:合资共建旅居基地模式。如大家保险通过与第三方合作建设模式,已形成5家旅居度假基地。 实施路径3:与第三方合作的模式。该模式涉及两个类型,类型一是“自建与第三方合作”相结合的模式。如太平人寿通过自建海南太平小镇的同时,推出“乐享养老”服务品牌,全面发力第三方合作方式打造轻资产乐享游产品线。类型二是轻资产链接品质社区,快速构建旅居度假网络。如长城人寿和鼎城人寿。 赛道4:战略布局“居家社区养老”,打通养老服务最后一公里 据CRIC康养产业数据系统显示,目前涉足居家社区的险资企业有23家,同时业务服务类型呈“多样化”特征。其中,社区嵌入式养老微机构类型的险企数量为5家,共计23个项目;提供居家上门康养服务的18家险企,包括平安、友邦、太平、工银安盛、中信保诚、大都会、交银、中意、爱心、建信、中荷、弘康、鼎城、同方全球、北京人寿等。 实施路径1:通过社区嵌入式养老微机构开展居家社区养老。如大家保险三大康养产品线之一的“居家安养”产品线,通过居家站点,提供多元化品质居家养老服务。 实施路径2:围绕“适老化改造、家政、照料、上门护理”等需求,提供居家养老服务。如友邦“友自在”、中意“悦养老”、长城人寿“全生命周期的上门居家养老服务”、弘康“个性化养老模式”等。 实施路径3:聚焦“疾病预防、就医服务、病后康复”,发布健康管理一揽子服务方案。如建信人寿“悦享健康”健康管理服务、太平人寿的“乐享家医”等。 实施路径4:依托“医、药、护、养、旅”等多样化需求,推出“综合养老解决方案”。如平安发布“平安管家”、工银安盛人寿“盛华年”、大都会人寿“360Future”、鼎城人寿“诚邦养老计划”、同方全球“全+”康养服务、交银人寿“交银养老”等。
![]()
随着政策红利与规模性“新老年人”康养需求的双向加持,养老产业投资迎来“爆发”窗口期。险企作为康养行业“主力军”,康养服务布局呈现多元化新趋势,具体特征主要体现为以下5个方面: 趋势1:险企入局养老服务按下“加速键” 2022年,随着“首进”险企的扩大,康养占地动向迎来历史性爆发,累计超15家险企“扎堆式”发布康养新战略,同时国寿、平安、新华等头部险企发布2023年康养大战略,康养布局将进一步加快。 中国平安表示,平安依托集团医疗健康生态圈,推出“保险+居家养老”、“保险+高端养老”的养老服务方式。“保险+高端养老”方面,首个颐年城社区深圳蛇口颐年城项目于2022年7月25日举办奠基仪式,启动施工。第二个颐年城社区广州颐年城项目已于2022年11月正式对外发布。逸享城产品线于2022年10月对外发布,首个项目落子佛山,初步完成大湾区业务布局。 中国太保披露,近年来,中国太保持续探索智慧康养新模式,“太保家园”养老社区落地11城12园,储备床位超过13000张。根据介绍,“太保家园”深耕“颐养、乐养、康养”三条产品线,累计发放养老社区入住资格函近2万份,截至2022年底养老照护床位供给数达3052张。 中国人保集团表示,2022年,人保集团聚焦关键治疗领域、创新疗法和养老服务,投资布局原料药和先进医疗器械,与中国诚通旗下中国康养合作落地怀柔康养项目。 中国人寿集团表示,2022年,其通过出资设立的国寿大养老基金加速整合中国人寿集团内部康养资源,持续推进在京津冀、长江经济带、粤港澳大湾区等战略区域的机构养老、社区养老等项目的布局。 新华保险披露,2022年,康养产业与寿险协同更加紧密,“尊享、乐享、颐享”三大养老产品线全面落地,初步形成“康养综合社区+照护医养社区+休闲旅居社区+健康管理中心”的全功能康养服务体系。 趋势2:养老投资“轻重结合”的趋势愈加明显 在布局早期,客户与资金实力雄厚的保险巨头,普遍偏好重资产模式。随着探索增多,头部险企开始以更丰富的投资模式推进养老布局。 如国寿发布2023年战略与新华保险发布2023年康养平台战略等,都是“以轻为主”的养老布局;2023年3月太保首个轻资产定点合作项目落地等。 3月17日,长沙·北辰欧葆庭国际颐养中心正式成为中国太保旗下太保养老投资公司的养老服务合作机构,这也是中国太保落地的首个轻资产定点合作机构。据了解,下阶段,中国太保将由重向轻过渡,多措并举加快轻资产项目的发展,并探索居家、社区养老服务业务,以扩大养老服务的覆盖面。 3月29日,中国太平保险集团总经理尹兆君在业绩发布会上表示,中国太平通过“轻重结合”的模式不断丰富养老社区布局,构建多维度养老版图。截至2022年底,“自建+合作”养老社区已达到32家,服务网络覆盖21省27市,地域上实现东南西北中全覆盖,功能上医养、康养、旅养相贯通。 平安证券分析师王维逸表示,保险公司可以采用与养老机构合作的轻资产模式实现养老社区的快速布局。首先,险企可以通过租赁、委托管理等方式取得养老社区的经营权。其次,险企通过与专业养老管理机构开展合作,有效解决自身经验不足、人才缺乏的问题。通过这种方式,险企可以实现养老领域的快速布局,并有效保障养老服务的品质。 趋势3:险企康养布局更青睐于城市内核心资源 如泰康正在扩容城市型高品质养老社区产品线;平安人寿发布臻颐年康养品牌,聚焦核心城市的核心区域进行战略布局;再如2022年太平木棉人家的落地,意味着太平养老社区由郊区转向城市核心区。 险资布局康养越来越理性与谨慎,更倾向于城区的康养社区,在核心资源的获取上竞争更加激烈。大家保险通过租赁、改造物业的方式设立城心养老社区,通常选定地址后1年-1.5年即可开业;而友邦人寿则是通过轻资产合作的模式,截至2022年12月,友邦人寿签约康养机构数量高达200家。 趋势4:居家养老已成未来全新发力点 险企布局康养服务,居家养老已成未来全新发力点,“轻资产+重服务+保险产品”成为险企在养老服务领域实现盈利的突破点。 2022年,平安保险正式发布居家养老服务体系,该服务依托平安医疗健康生态优势,整合社会优质养老资源,针对老年人居家养老九大痛点,以1个专属管家、10大服务场景和1套监督体系,为长者打造一站式养老服务。目前,平安在“产品+服务”战略指引下,已形成以"高端康养、居家养老、健康管理"为经线、以"御享、盛世、智盈、如意"四大产品系列为纬线的产品体系。 趋势5:向“打造康养服务生态圈”阶段快速迈进 险企并不是简单地把资金投向养老社区等方面,重中之重在于打通养老产业链上下游,通过养老、医疗和保险的结合,更好赋能保险主业。正如美国的“凯撒模式”,凯撒医疗旗下既有保险公司,还包括医院。客户能够在保险公司买保险,并通过自建或合作的方式建立起自有的医疗服务网络为会员提供医疗服务,从而降低公司成本,提升利润空间。 这正为国内险企打通养老产业链提供样本,收购医院是险企延伸养老行业的路径之一。以有“中国版凯撒”之称的泰康人寿为例,2015年,泰康人寿耗资50亿收购南京仙林鼓楼医院;2020年泰康保险集团全资投资近40亿元的泰康同济(武汉)医院正式开业;泰康西南医院总投资也超过40亿元,叠加泰康前海国际医院、泰康宁波国际医院,形成五大医学中心。 除此之外,阳光保险则在2014年成立阳光融和医院;中国人寿2015年“入主”香港私人连锁医疗机构康健医疗,其还“牵手”淄博市中心医院等公司,共同投资设立医院管理公司;时至2021年,中国太保与瑞金医院共同设立的广慈太保互联网医院正式揭牌。
![]()
对比来看,各险企养老社区的投资模式和定位有所不同。投资模式上,中国人寿、中国太保、新华保险和泰康保险均采用了重资产模式,使用自有资金建立养老社区;中国太平则采用了轻资产和重资产结合的方式;也有部分保险公司采用纯轻资产的模式,例如光大永明人寿通过“光大安心养老计划”等产品和汇晨养老社区(属于光大集团)进行对接。养老社区的定位上,目前龙头险企的养老社区整体上以高端养老社区为主,除了提供日常的照护服务外,通常都会配套有一系列的娱乐休闲设施,满足老年人的社交和精神需求,同时部分社区会配备有医疗机构等资源。 从运营模式来看,国内险企的养老社区收入来源包括入门费、会员卡、月费和其他服务费用等,并通过给予满足条件的保险客户入住养老社区的资格、优先入住的权限和部分折扣优惠的形式来实现和保险业务的联动。由于我国险企养老社区仍处于初期阶段,“只租不售”的监管要求也使险企养老社区的投资回报周期较长,目前大多数养老社区还处于运营亏损的阶段。 |

关注公众号:获取最新信息

微信商城:在线购买
Copyright 2018-2021 山东福康养老服务评估有限公司 鲁ICP备2020040491号-1
联系电话: 13969012678
地址:山东省济南市历下区转山西路7号 邮编:250000